立即报名
上海交通大学全球创新管理高级研修班,始于 1999 年;20 余年来,上海交通大学全球创新管理高级研 修班已经成为颇具影响力的培训项目,企业创新管理的先导者 。 上海交通大学全球创新管理高级研修班在 全新的高点上, 为中国企业高级管理人员提供更加适合参与全球化竞争的高端商学教育课程, 帮助中国企 业迈向全新的高度。
在上海交通大学全球创新管理高级研修班的课堂上,我们提出适合中国各类企业发展的多种盈利模式, 归纳出中国企业增长模式的理论和实践,指出中国企业目前面临的风险和困境, 引导企业高层决策及管理 人员避开经营管理上的误区, 帮助企业重新进行战略规划和市场定位,优化企业的管理模式和盈利能力。
在全球一体化的背景下, 互联网经济对于传统经营方式的冲击愈来愈烈 。全球经济看中国, 中国经济 的增长将在数字经济的基础上实现质的飞越,并创造出全球瞩目的“ 中国发展模式”。这就是上海交通大学全 球创新管理课程体系的核心理念,也是上海交通大学全球创新管理高级研修班贡献给中国企业的价值所在。
一 、 课程使命:
学会全盘思考问题的方式 ,找到正确解决问题的方法。
二 、培训目标:
采用高级工商管理硕士课程提取的 14 门精华课程,秉承案例教学的方式,对企业领导人员进行工商管 理必要的理论和专门知识的培训, 通过提供具体的解决方案, 帮助企业领导人员建立重新审视企业发展的 思想体系,迅速提升管理能力,挑战国际化竞争。
三 、主办单位:
上海交通大学终身教育学院
四 、历届学员欣赏的办学特色:
1 、 强大师资阵容 : 上海交通大学 、清华大学等国内双一流大学管理学院资深专家阵容,代表中国南北高 等学府风格,传授精彩理念,提供前沿解决方案。
2 、精彩案例教学 :案例分析让企业领导人员更了解身边的企业生存环境;通过全球化创新管理高级研修班 独创的具有现实指导意义的案例讨论课程, 帮助学员领悟成功秘诀,创造更宏伟的事业。
3、庞大人脉关系:与各行业的成功人士同堂学习,迅速增加每一位学员的人脉关系,创造事业飞跃的基础。 历届逾 5000 余名学友资源将是每位学员享之不尽的人生财富。
4 、优享同学圈交流平台 :
学员在入学后就可以成为上海交通大学全球创新管理校友会会员。在同学圈中与历届 5000 余名学友沟通交 流 , 享受庞大的人脉平台和信息资源, 实现人生和事业的腾飞!
五 、招生对象:
★ 具有大专以上(含大专) 学历, 四年以上工作经验;
★ 需在企业担任高级管理职务, 或在跨国公司 、大型企业任部门经理以上职务。
六 、课程设置:
2022 年课程全新升级 ,聚焦数字化经济和全球化视野。
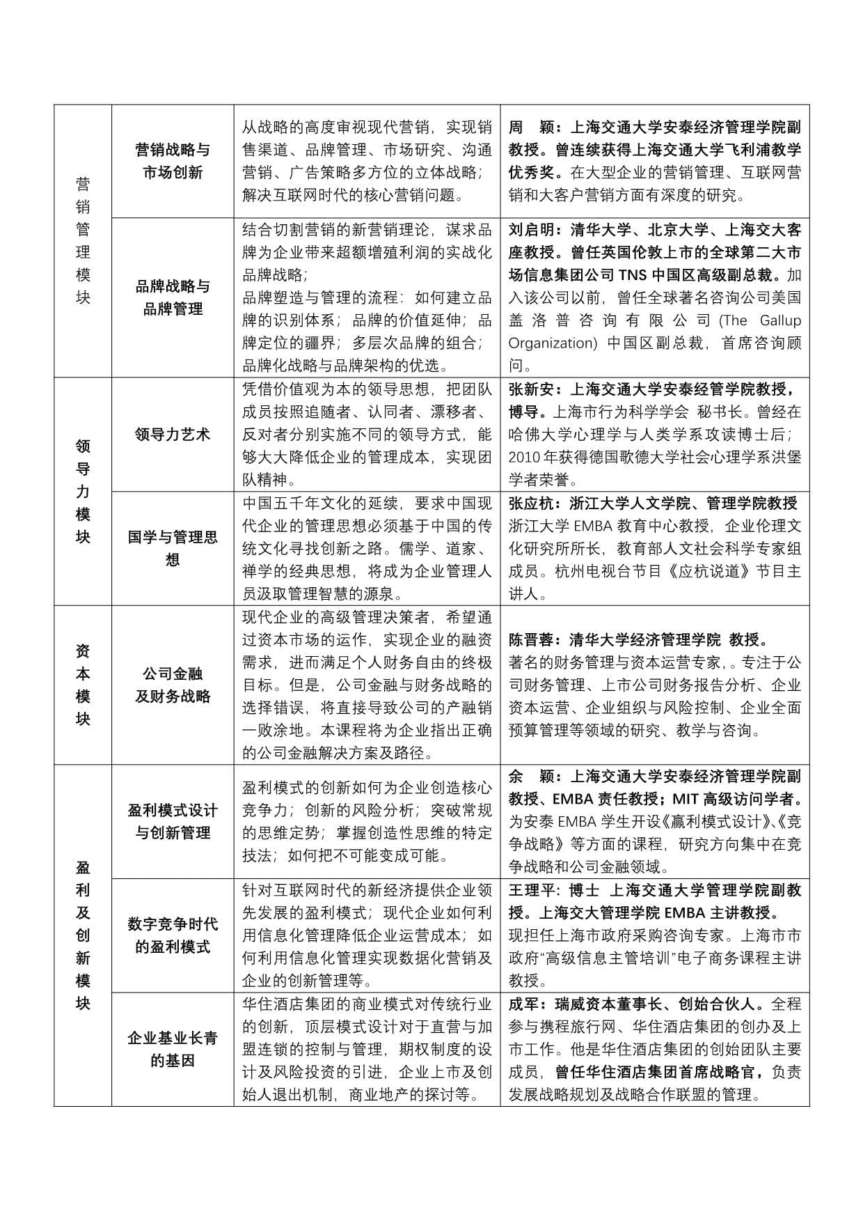
综合管理 模块 | 1 、企业发展战略与竞争战略 | 宏观视野 | 8 、 中国宏观经济发展分析 |
2 、运营创新与价值创造 | 领导力模块 | 9 、领导力艺术 | |
3 、 营商生态与合规风险管理 | 10 、 国学与管理思想 | ||
4 、项目管理 | 资本模块 | 11 、公司金融与财务战略 | |
5 、组织行为学 :文化-赋能-领导 |
盈利及创新 模块 | 12 、盈利模式设计与创新管理 | |
营销管理 模块 | 6 、 营销战略与市场创新 | 13 、数字竞争时代的盈利模式 | |
7 、 品牌战略与品牌管理 | 14 、企业基业长青的基因 |
拓展活动
率先在中国高校引进的户外拓展活动,通过团队合作,迅速建立学员之间的有效沟通,打通人脉关系。
七 、学习时间及学费标准:
1 、 每月利用隔周的双休日授课,如课程安排有变化, 以实际安排为准。
2 、 近期计划开班时间及学费如下:(学费中包含教材讲义费 、 午餐费等)
第 64期全球化创新管理高级研修班从 2025年 8月下旬开学, 学费 70000 元;
八 、上课地点:
上海交通大学长宁校区专用教室授课,教学环境升级为国际标准的商学院配置。
九 、结业证书:
权威证书 :学员在通过所有考核后可获由上海交通大学颁发的
《上海交通大学全球创新管理高级研修班结业证书》
十 、庞大的商界资源平台:
由上海交通大学杰出校友沈南鹏 、季琦 、吴炯 、杨振宇 、成军等联合发起并担任理事长及秘书长的上 海交通大学校友会创业创投联合会, 与上海交通大学全球创新管理校友会形成战略合作, 为上海交通大学 全球创新管理校友会提供强大的创业投资驱动和社会资源整合。

立即报名