一、复试组织管理机构
学院成立研究生招生工作领导小组,负责学院复试录取办法的具体实施和录取工作的组织、管理和协调,认定复试成绩,确定拟录取名单。下设院复试监督小组,负责本院复试过程各个环节的监督工作。
二、复试分数线

三.招生计划:

四、资格审查(含提前批考生)
(一)复试考生参加由学院组织的资格审查,未经过资格审查或资格审查不合格者,不予复试。
(二)复试费:
考生通过资格审查后,缴纳复试费,标准:120元/人缴费方式:网上支付http://xysf.hnu.edu.cn/;
缴费时间:3月19日至23日,未按时在网上缴纳复试费的不予复试,缴费后自动放弃复试的,不予退费。
(三)考生携带下列材料的原件和复印件一份、近期照片一张参加资格审查,学院审核原件,收取复印件(含提前批考生)
①身份证
②学历证书、学位证书
专科起点获本科毕业证或者专升本的考生还须提交专科毕业证;在国外获得学位的考生,须提供由教育部留学服务中心出具的认证报告。
③《教育部学历证书电子注册备案表》或者《中国高等教育学历认证报告》
④退役大学生士兵计划还需带《退役士兵证》和《男(女)性应征公民入伍批准书》
对考生是否符合报名条件的资格审查以考生报名时填写的信息为准,考生所填报名信息及提交的报考材料必须真实,对弄虚作假者,一经查实,即按有关规定取消复试资格、录取资格或学籍。
(四)考生凭身份证和资格审查单参加复试。
五、复试内容和形式(提前批考生不再参加笔试和综合面试)
1、复试包含专业课笔试和专业综合面试,复试总分值240分;
其中:专业课笔试分值100分(《管理学原理》80分,《思想政治理论》20分),专业综合面试总分值140分;
2、MBA(全日制)、MBA(非全日制)、EMBA(非全日制)考生分类面试,由我院教师组成复试小组,考生分类按初试成绩进行蛇行排序后相应分成多个小组,面试入场顺序由每个小组考生随机抽签确定;
3、MBA(全日制)、MBA(非全日制)、EMBA(非全日制)专业综合面试内容
专业综合面试内容:包括专业综合素质与能力测试、外语听力与口语测试、思想政治素质和道德品质考核三个部分:
(1)MBA(全日制)、MBA(非全日制)考生专业素质、综合素质测试包括:工作经历及成就、仪表举止、表达能力、基础知识与素质、大学阶段成绩等内容,由各组考官向考生自由发问,在过程中观察、记录、评分;
(2)EMBA(非全日制)考生专业素质、综合素质测试内容包括:工作经历与成就、管理知识与社会阅历、仪表举止与表达能力、爱国敬业与遵纪守法、创新发展与追求卓越、社会责任与担当。由各组考官向考生自由发问,在过程中观察、记录、评分;
(3)英语听力与口语测试主要考察考生英语的基本听说能力,由考官就个人经历、学习与工作、兴趣爱好、生活场景等方面提问与学生进行对话,根据学员的英语听说水平进行评分;
(4)整个专业综合面试全过程录像录音;
(5)每个专业综合面试小组考官不少于5人。
4、每位复试考生的专业综合面试原始成绩将进行规格化;
5、考生携带下列材料参加专业综合面试:(请携带一张近期一寸免冠照片参加综合素质面试)
①大学阶段学习成绩单(由所在高校教务处加盖红章或档案管理部门加盖红章);
②外语水平证明(大学英语四级、六级考试、托福、雅思、WSK、PETS等成绩单);
③获奖证书;
④公开发表的论文及毕业论文、毕业设计或提纲等;
⑤参加社会实践、公益事业等证明;
⑥在职班考生还须提交反映工作经历、业务能力的相关材料,其中EMBA(非全日制)考生需提供工作单位概况(需加盖单位公章)、个人业绩报告(需加盖单位公章)、工作单位同意报考证明(需加盖单位公章),提前批考生若在报考时已更换工作单位,还需重新提供以上材料;
⑦其他可反映自身能力和水平的相关材料。
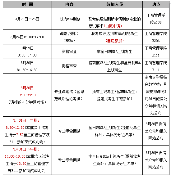
六、复试时间、地点及安排:(复试考生请准时参加自己所在面试批次的面试说明会)
(一)MBA(全日制)、MBA(非全日制)具体安排
湖南大学MBA(EMBA)2018年复试实施细则


(二)EMBA(非全日制)具体安排
湖南大学MBA(EMBA)2018年复试实施细则
七、调剂(一)校内MBA调剂:
1、具备复试资格的MBA(全日制)考生可申请调剂至MBA(非全日制)和EMBA(非全日制)
2、具备复试资格的MBA(非全日制)考生可申请调剂至EMBA(非全日制)
3、MBA(全日制)申请调剂至MBA(非全日制)的考生必须在规定时间内完成调剂,并按调剂后的专业方向参加复试。
(二)校内外EMBA调剂:
1、申请信息:
单位名称:(10532)湖南大学
学院名称:(014)工商管理学院
专业名称:(125100)(专业学位)工商管理
研究方向:(03)高级工商管理硕士
学习方式:(2)非全日制
学习形式:学制3年,每月集中授课4天(周四至周日),寒暑假不上课。
证书获取:修满规定学分且通过学位论文答辩后,可获得湖南大学研究生毕业证书(非全日制)和高级工商管理硕士学位证书。
2、申请对象:
(1)报考要求:参加2018年全国工商管理类联考,第一志愿报考院校为本学科专业实力较强的高水平大学,报考专业为:工商管理硕士专业学位(MBA、EMBA),公共管理硕士专业学位(MPA),会计硕士专业学位,审计硕士专业学位。
(2)分数要求:符合调入专业的报考条件,联考成绩达到国家A线,即:总分165分,英语42分,综合84分。其中第一志愿报考我校会计硕士专业学位的考生,联考成绩需达到我校该专业的复试分数线。
3、工作程序:
(1)考生在本学院内申请调剂复试的,在规定时间前向学院递交书面申请,经学院审查合格后参加复试。
考生跨学院申请参加调剂专业的复试,在规定时间前通过研究生招生管理系统申请,经学院审查合格后参加复试。
考生只能申请参加一个专业的调剂复试。一旦申请调剂将视为考生主动放弃所报考第一志愿专业复试资格。考生不再参加第一志愿专业的复试,必须参加申请调剂专业的笔试和面试。已达到学校复试分数线但未达到学院复试分数线的考生,可以直接申请参加其他专业的调剂复试。
(2)学院根据一定比例确定并公布参加调剂复试的考生名单。
(3)考生参加调入专业的复试。
(4)所有参加跨专业调剂复试的考生,在教育部的“全国硕士生招生调剂服务系统”开放后,登录该系统完成网上调剂相关手续,具体时间详见湖南大学研究生院通知。
4、对所有符合条件的申请人,湖南大学EMBA中心将电话通知具体复试事宜。考生有任何疑问可致电EMBA中心招生办0731-88641390进行咨询。全日制研究生和非全日制研究生在学习方式、修业年限、奖助政策、住宿安排等方面的差别明显。是否参加非全日制的调剂复试,由考生自愿申请。
八、录取:
(一)录取办法
1、MBA(全日制)、MBA(非全日制)、EMBA(非全日制)考生分别进行复试、排名、录取和淘汰;
2、每小组专业综合面试成绩在原始成绩基础上规格化,初试成绩、笔试成绩、规格化后专业综合面试成绩三者之和为考生最后总成绩。所有考生按分类(全日制MBA、非全日制MBA、非全日制EMBA)进行排名,根据总成绩排名情况,择优录取;如总成绩相同,则依次根据初试成绩、复试总成绩(规格化后)、综合面试成绩(规格化后)从高至低择优录取;
考生最后总成绩=初试成绩﹢专业课笔试成绩(含思想政治理论笔试成绩)﹢专业综合面试规格化成绩(含外语听力与口语测试成绩)
3、录取优先顺序(非全日制EMBA):
(1)第一志愿报考我校EMBA的考生
(2)校内外第一批申请调剂至我校EMBA的考生(在2018.3.29前申请调剂的考生)
(3)校内外第二批申请调剂至我校EMBA的考生(在2018.3.29后申请调剂的考生)
按照录取优先顺序进行录取,直到录满为止。
4、考生下列情况不予录取:
(1)专业综合面试成绩小于84分(规格化前的原始成绩)或复试总成绩小于144分(规格化前的原始成绩)的考生
(2)未参加思想政治理论笔试的考生
(3)思想品德考核不合格的考生
(4)未通过学历(学籍)审核的考生
(5)体检不合格考生
5、退役大学生士兵计划和骨干计划属专项计划,考生复试各项内容合格,则不参与排名,直接进入拟录取阶段。
6、提前批上线考生按照提前批面试的录取方法执行,完成《复试细则》规定的提前批考生所必须执行的各项环节并达到要求,则直接进入拟录取阶段。
(二)学制:
全日制2年,非全日制3年
(三)所有考生被录取后在录取专业完成学业
(四)奖助学金(仅面对全日制脱产班符合条件的学生)
学校为录取类别为非定向就业且人事档案在校、无固定工资关系的全日制研究生设立学业奖学金和助学金;未调人事档案、有固定工资收入的全日制研究生不参加学业奖学金的申请和助学金的发放;非全日制研究生的人事档案和工资关系不转入学校,不参与奖助,不安排住宿。
对于符合申请条件的学生,学院会根据相关政策评定对应的奖助学金标准和等级


