城市:
上海
北京
深圳
苏州
其他
简章
文章
简章
试听课
专题
全国统一咨询电话
400-021-0008
首页
MBA资讯
试听课
免联考MBA
在职硕士
在职博士
新闻资讯
当前位置:MBA招生网>
简章库
>>
免联考MBA
江西财经大学和美国纽约理工学院(NYIT)合作MBA招生简章(2026)
上传时间:2026年03月05日 浏览:79次
江西财经大学和美国纽约理工学院(NYIT)合作MBA招生简章(2026)
立即报名
开学时间:
春秋两季
授课地点:
其他
授课方式:
适合人群:
统招全日制大学本科毕业
学习费用:
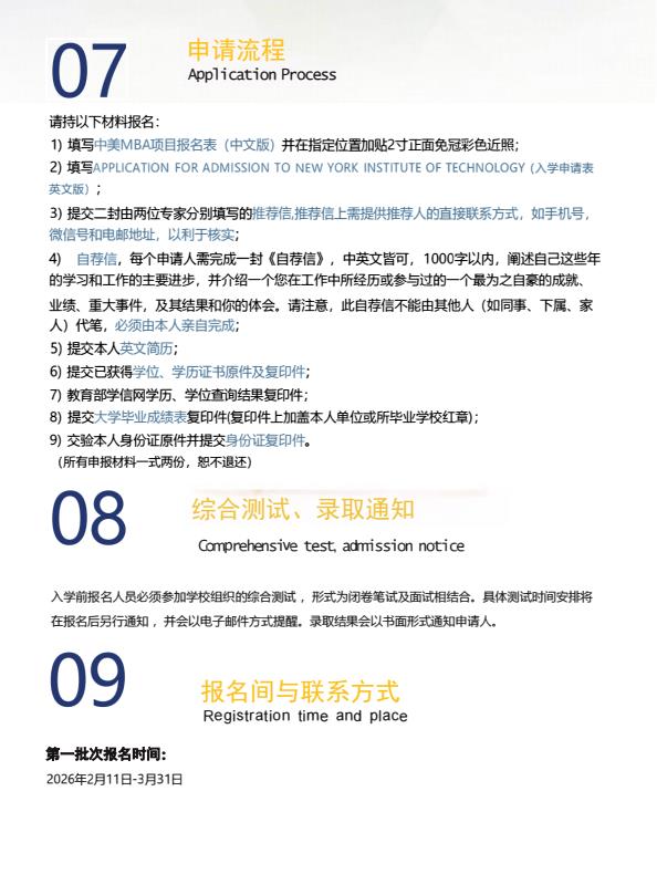
项目介绍
全国统一咨询热线:400-021-0008
立即报名
热门文章
在职研究生报名条件是什么?必须本科满 3 年吗?答案讲透了
来源:MBA招生网
非全日制的毕业证和学位证跟全日制研究生的一样吗?
来源:MBA招生网
同等学力申硕毕业难吗?入学要考试吗?答案超清晰
来源:MBA招生网
同等学力申硕毕业难吗?入学要考试吗?答案全在这
来源:MBA招生网
非全日制研究生可以考四六级吗?答案明确了
来源:MBA招生网
免联考!2026 级上海交大 - KEDGE 国际在职 MBA 项目重磅招生
来源:MBA招生网
预约类型
预约课程
江西财经大学和美国纽约理工学院(NYIT)合作MBA招生简章(2026)
链接
姓名
性别
手机号
邮箱
验证码
立即提交
友情连接
学易优
MBA招生网
总裁班
DBA招生网
电话咨询
报名咨询热线:400-021-0008
咨询时间:08:00-22:00
预约服务
回顶部